首页
赛事信息
媒体报道
历届赛事
青少年帆船运动
商务合作
赛事纪念品
联系我们
首页
>
媒体报道
>
赛事新闻
>2015厦门市帆船游艇运动协会联赛竞赛通知
媒体报道
Media reports
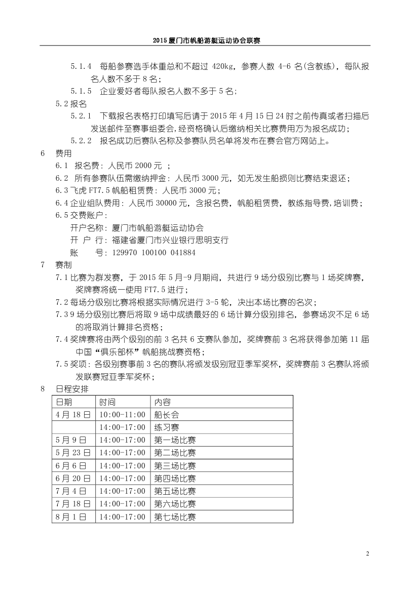
2015厦门市帆船游艇运动协会联赛竞赛通知
2015厦门市帆船游艇运动协会联赛报名表.zip
2015厦门市帆船游艇运动协会联赛竞赛通知.zip
提示
超过最大页数