首页
赛事信息
媒体报道
历届赛事
青少年帆船运动
商务合作
赛事纪念品
联系我们
首页
>
媒体报道
>
赛事新闻
>第15届中国俱乐部杯帆船挑战赛 航行细则
媒体报道
Media reports
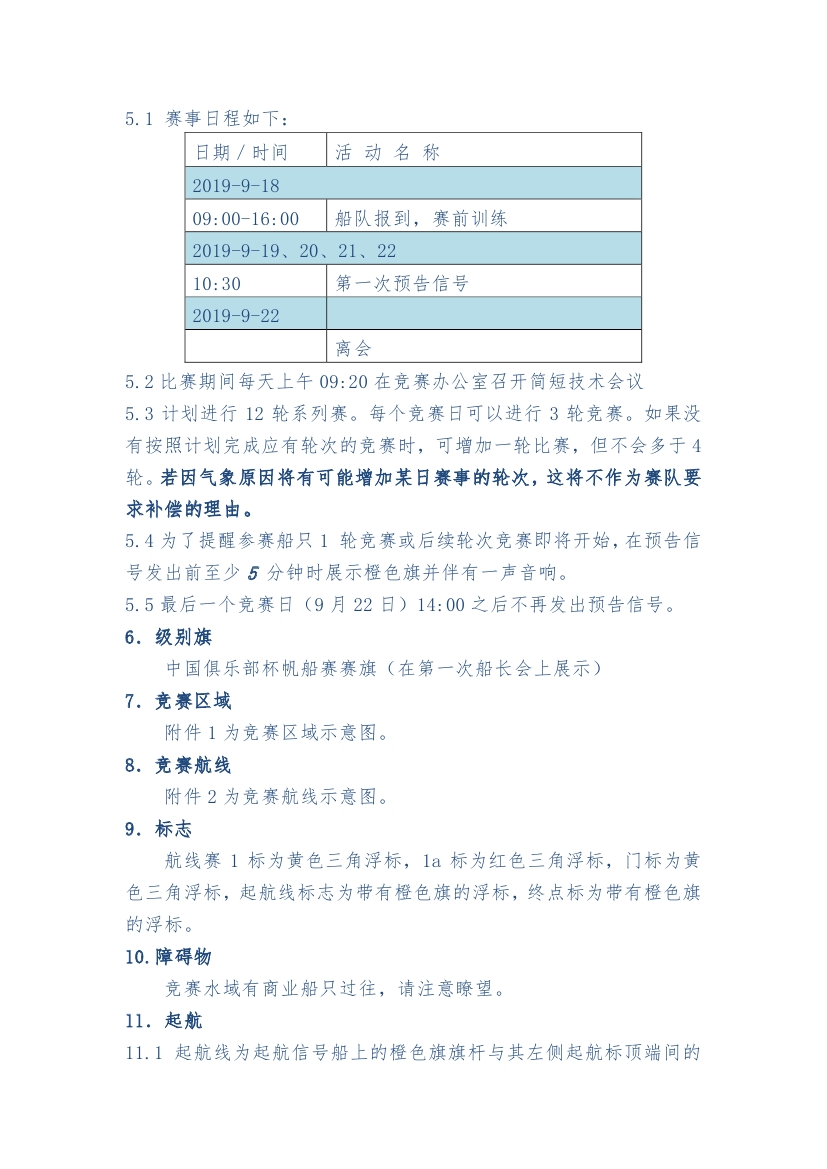
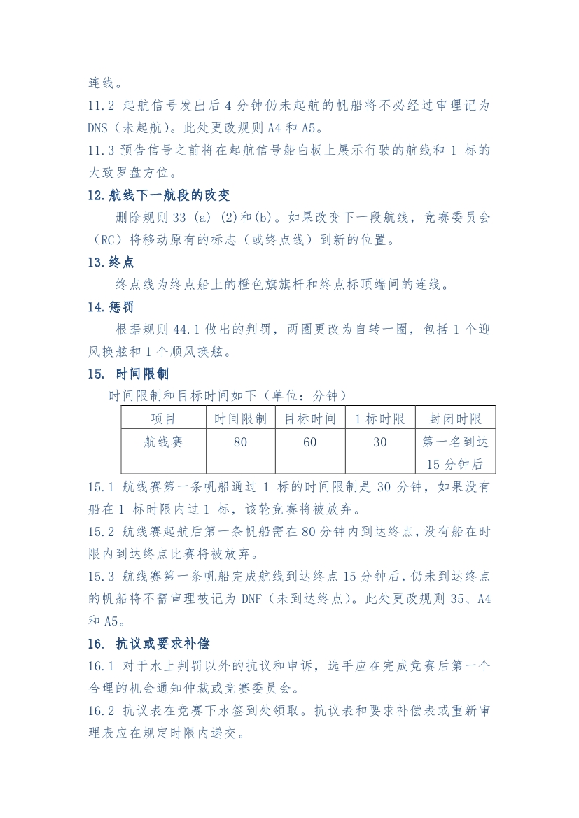
第15届中国俱乐部杯帆船挑战赛 航行细则
提示
超过最大页数